Hi 8th Wall Support Team,
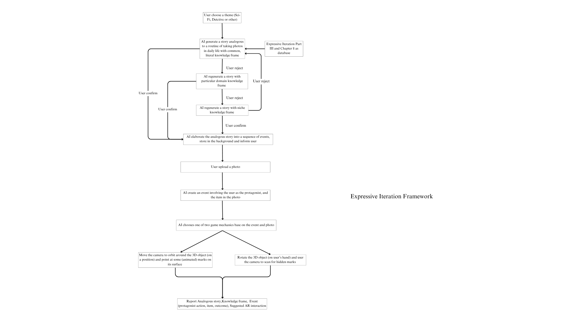
I am currently developing an interactive web AR system based on the book Expressive Iteration, which allows users to upload a photo and then generates a 3D model for them to interact with in real time (using MeshyAI + Flask at present). I noticed the new “AI Asset Generation” feature in the Studio version and I’m very interested in integrating it to simplify the workflow and improve model quality.
I have a few questions:
Is it possible to call the AI Asset Generation function programmatically from a custom front-end (e.g., using API, SDK, or other hooks), so that users can upload an image (or text) and receive a generated 3D model dynamically?
Can this new feature be used in “Editor” projects, or is it strictly limited to Studio version?
Is there a roadmap for opening API access, or supporting more automated/custom workflow integration?
If not yet available, is there any way to apply for early access or participate in a beta for such integration features?
My goal is to let users experience the “photo → 3D model → play/interact” pipeline seamlessly inside our Expressive Iteration system, possibly replacing the current third-party (MeshyAI + Flask) architecture.
This is my system flowchart
Thanks a lot for your help and looking forward to your advice!
